As per MARPOL annex 1, regulation 33,
Every crude oil tanker of 20,000 tonnes deadweight and above delivered after 1 June 1982, shall be fitted with a cargo tank cleaning system using crude oil washing.
The Administration shall ensure that the system fully complies with the requirements of this regulation within one year after the tanker was first engaged in the trade of carrying crude oil or by the end of the third voyage carrying crude oil suitable for crude oil washing, whichever occurs later.
Crude oil washing installation and associated equipment and arrangements shall comply with the requirements established by the Administration. Such requirements shall contain at least all the provisions of the Specifications for the Design, Operation and Control of Crude Oil Washing Systems adopted by the Organization. When a ship is not required, in accordance with above paragraph of this regulation, to be, but is equipped with crude oil washing equipment, it shall comply with the safety aspects of the above-mentioned Specifications.
Note:
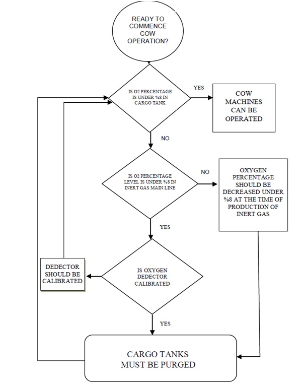
- IG system shall be provided in every tanker having COW.
- Only those cargo tanks can be ballasted that have been COW
- Not following the above is a contravention of the International rules.
- All ships with COW must have a “Operations and equipment manual” approved by the Administration
- every existing tanker(before 1st June 1982) above 40,000 DWT shall be fitted with cow system
- Compliance of COW specifications to be shown in IOPP.


Leave a Comment